书接上回,上一课小编带领大家学习了:油烟污染的定义、特点、危害、现有执行标准及油烟净化常用技术。而这一课呢,将继续由小编来带领大家认识一下油烟污染监测的常用手段及明华电子为您提供的整体解决方案~~~~
一、油烟污染监测的常用手段
传统监测方法:根据国家标准“GB18483-2001 饮食业油烟排放标准”相关要求,油烟监测采取的是“金属滤筒吸收和红外分光光度法”来测定油烟的采样及分析方法。

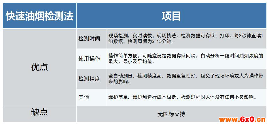
快速油烟检测法:针对量大面广的油烟监测工作,传统方法耗时长、成本高明显不符合需求。经长期钻研,我们根据油烟污染物情况提出了快速油烟浓度检测法,该方法是基于“高压静电场荷电技术”设计而成,是行业标准“《HJ2526-2012 环境保护产品技术要求 便携式饮食油烟检测仪》”的标准方法。
油烟在线监测法:“十三 . 五”后,为贯彻落实《办公厅关于加强生态文明建设》的通知,和《办公厅关于加强环境监管执法》的通知精神,全面深入推进全国网格化环境监管体系建设和运行,油烟监测领域也引入了大气污染防治网格化系统。根据油烟污染特点,经过改良的油烟在线监测系统已被多个省市引入使用。

二、明华电子油烟监测整体解决方案
2.1 快速油烟检测法:

MH3100型便携式快速油烟检测仪
主要特点:
- 检测数据实时显示,无需实验室分析;
- 检测精度高,数据重复性好;
- 检测数据(大值、小值及平均值)现场打印;
- 可同时测量油烟排放的动压、静压、温度等,一机多用,可检测非食用油烟(如:沥青烟、松香烟等);
- 自动测量并跟踪气体流速,计算油烟排放量;

MH3101型便携式油烟检测仪
主要特点:
- 现场直读,无需实验室分析;
- 体积小、重量轻,便于携带;
- 精度高、重复性好;
- 可同时测量油烟排放的动压、静压、温度等,一机多用,可检测非食用油烟(如:沥青烟、松香烟等);


2.2 油烟在线监测法:
MH3102型油烟在线监控仪
主要特点:
- 全天候油烟浓度检测,无需现场采样、实验室分析;
- 实时监测油烟浓度、烟气温度、净化器状态、风机状态、以及系统自身的工作状态;
- 可视化人机交互界面;
- 具有超标报警和油烟浓度探测器的拆除报警功能,可本地声音报警,并自动上报至监控中心;
- 内置GPRS/CDMA/3G无线通讯,检测数据实时远程传输;
- 搭配油烟在线监测软件平台。




在线云平台部分功能展示
三、现场实例
快速油烟现场实例:

MH3101在湖北

MH3101在河南

在山西
油烟监测系统现场实例:

MH3102 在北京顺义

MH3102在河北邢台






QQ交流群

