溶媒制备仪用途及意义
自动溶媒制备系统
特点
分配方式以重量法来分配,避免了因温度的变化而造成的体积变化,导致的数据不准确性;
设有三级权限管理,含Manager、User、Service三个权限组,可进行不同权限的操作。
重复性好:溶媒制备完全自动化的结果;
:节约时间和金钱成本;
规范:符合USP,EP,FDA,GLP/GMP的规范要求;
操作便捷、节约空间、一键自动校正功能;
溶媒制备完成后自动清洗,打印数据;
可以匹配所有厂家的溶出;
参数设定后,溶媒仪自动计算本批溶媒所需的总量。

此系统是一套原创的、可靠的、结构紧凑、操作简单的溶媒(溶出介质)制备系统。

一批次溶媒制备时间仅需15分钟,且全部工作由仪器完成,很好的节约了研究者时间。
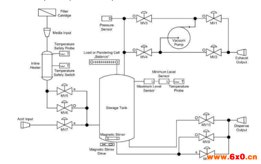
溶媒仪的工作原理

真空吸入液体并过滤,流过加热器,经磁力搅拌器搅拌,通过压力进行分配,溶媒的混合和分配通过重力称重的方式进行
溶媒仪的功能
过滤—易于更换滤芯,自动检查过滤能力,定期提示用户更换耗材
·混合—为浓盐酸、缓冲盐和表面活性剂提供第二入口以提高准确性;混合精度高,偏差<0.2%,加装搅拌器以确保溶媒浓度均匀
·加热—脱气前预热溶媒,提高脱气效果。同时大大节约溶媒在溶出仪中的加热时间
·脱气—加热、真空脱气的组合极大提高了溶媒脱气效果
·分配—自由设置分配体积,分配时间短,分配误差在1%以下
·记录—实现溶媒制备过程的全程记录和打印,方便审计和溯源。
溶媒仪的分配原理
以重量法来分配,避免了因温度的变化而造成的体积变化,导致的数据不准确性;


混合、加热和移取
药典规定:
USP:…溶媒需满足体积精度达到1%,温度平衡至37℃±0.5℃的要求…
ChP:…实际量取的体积与规定体积的偏差应在±1%范围之内,待溶出介质温度恒定在37℃±0.5℃后…
注意:
·标准体积(多组分溶媒的混合)-必须在标准环境条件下低温注入然后加热;
·依据USP/ChP,如转移900mL溶媒,其质量为897.4g;
·在加热过程中只有液体的质量是不变的,而密度和体积都在改变,所以在20℃条件下用容量瓶或其他容器测量热的溶媒是错误的,在37℃条件下用比重(密度)来测量溶媒的体积或质量也是错误的;
脱气
—USP认识到,在溶媒中溶解的气体可能会影响溶出试验的结果。
建议在进行溶出试验之前通过过滤、加热和搅拌等方法除去溶媒中的溶解气体。
—FDA更关注脱气这一过程,它推荐的方法也是USP所推荐的“过滤、加热、搅拌、脱真空等方法”
——水杨酸校正片的使用说明中明确要求溶出介质中的溶解氧应不超过2.8mg/L 。
—随着真空度下降到300mbar之下、温度升高到32℃之上,将会得到一个有效的脱气结果(溶氧量<5ppm)
—用DissoPrep的常规配置(真空度<100mbar,温度在32℃~37℃之间,脱气时间120秒)即能得到快速而的脱气效果

脱气前后效果对比
上 前 下 后

文档存储化
GLP/GMP 要求:…建立一个符合规定的溶媒制备的SOP…所有工作步骤必须实现文档化(便于审计)
—RIGGTEK溶媒配制系统(DissoPrep X8/X15)实现溶媒制备过程的全程记录和打印,方便审计和溯源,完全符合GLP、GMP中的要求
溶媒制备工作站数据记录文件示例







QQ交流群

