Q1:RK3399开发板/RK3399卡片电脑android6.0系统编译出错,打印信息如下:
- <div>out/target/product/x3399/obj/EXECUTABLES/surfaceflinger_intermediates/import_includes</div><div>target C++: libsurfaceflinger <= frameworks/native/services/surfaceflinger/Client.cpp</div><div>clang++: error: no such file or directory: 'manifest.xml"'</div><div>make: *** [out/target/product/x3399/obj/SHARED_LIBRARIES/libsurfaceflinger_intermediates/Client.o] Error 1</div><div>make: *** Waiting for unfinished jobs....</div><div>target C++: libsurfaceflinger <= frameworks/native/services/surfaceflinger/DisplayDevice.cpp</div><div>clang++: error: no such file or directory: 'manifest.xml"'</div><div>make: *** [out/target/product/x3399/obj/SHARED_LIBRARIES/libsurfaceflinger_intermediates/DisplayDevice.o] Error 1</div>
复制代码
A:源码包有BUG,使用如下方式同步zui新的源码包:
- 添加gitlab.com远程仓库
- git remote add gitlab https://gitlab.com/9tripod/x3399_marshmallow.git
- 同步远程仓库代码
- git pull gitlab master
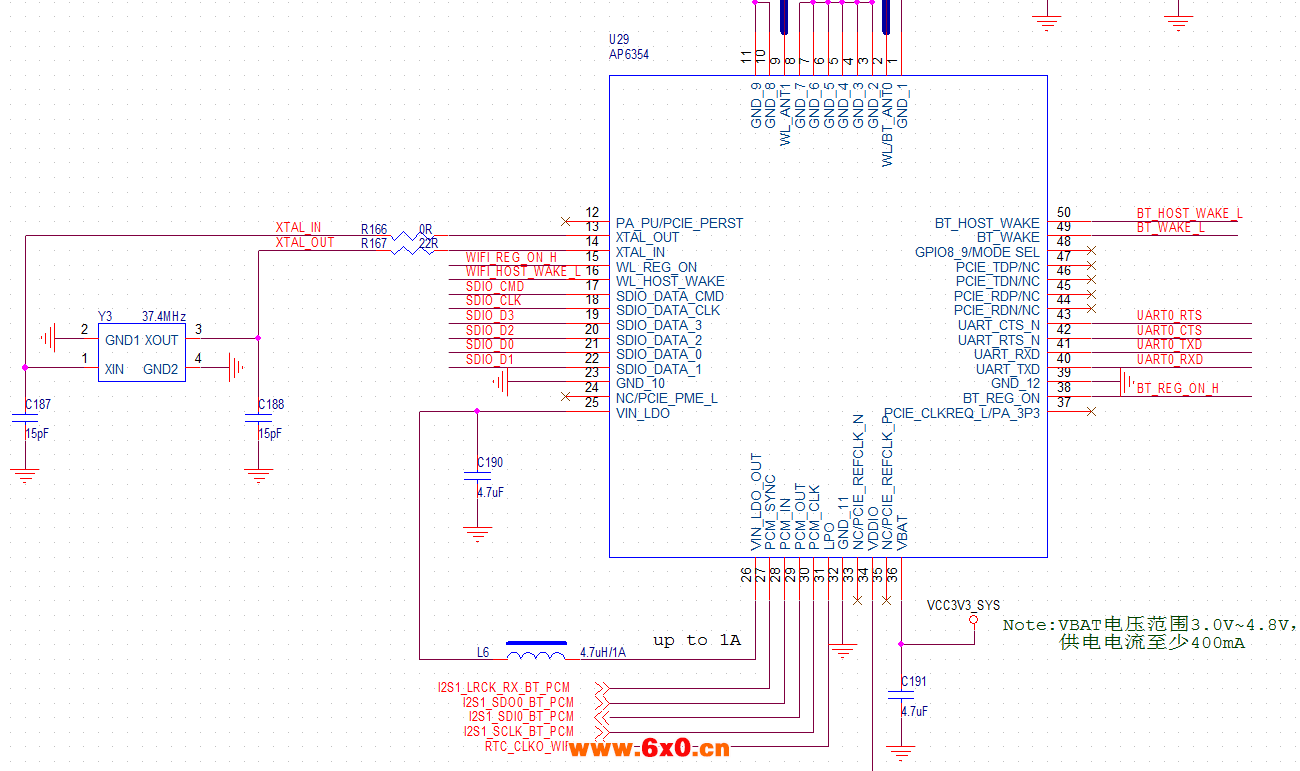
Q2:RK3399开发板HDMI驱动4K液晶电视A:使用针对x3399开发板盒子的源码包即可,目前源码已经上传到网盘。Q3:ibox3399卡片电脑WIFI能搜索到少量网络,但是无法正常连接A:相关电路图如下:
有极少数卡片电脑C187,C188贴的8pF的电容,修改为15pF即可。详细位号如下:
Q4:ibox3399卡片电脑ADB功能无法正常使用A:相关电路如下:
将R151补焊一个0R电阻;将R7046,R7047由100K换成1.5K;修改后ADB功能即可正常使用。如果不使用?ADB功能,TYPEC接口不影响正常烧录功能。自2017-6-27出货的卡片电脑,默认已经修改过来。






QQ交流群

