概述
罗斯蒙特 2088G 和罗斯蒙特 2088A 型用于表压 (GP)和绝压 (AP)测量。罗斯蒙特 2088 型利用压阻传感器技术进行绝压 (AP)和表压 (GP)测量。 罗斯蒙特 2088 型的主要组件是传感器模块和电子装置外壳。传感器模块包含充油传感器系统 (隔膜、充油系统和传感器)和传感器电子装置。传感器电子装置安装在传感器模块内,包括 温度传感器、存储器模块、以及模数转换信号转换器 (A/D 转换器)。来自于传感器模块的电 信号被传送到电子装置外壳中的输出电子装置上。电子装置外壳包含输出电子装置板、可选的 外部组态按钮、以及接线端子排。
罗斯蒙特 2088 型的基本框图在第 5 页上的图 1-3 中示出。 对于罗斯蒙特 2088 型,压力施加在隔膜上。油使传感器发生弯曲,从而改变其电容或电压 信号。然后,此信号被信号处理装置转化为数字信号。然后,微处理器从信号处理装置获取 信号,并计算变送器的正确输出。随后,此信号被发送给 D/A 转换器, D/A 转换器把信号转 回模拟信号,然后把 HART 信号叠加在 4-20 毫安输出上。 可选购的 LCD 显示屏,它直接与接口板连接,接口板支持直接操作信号端子。显示屏显示输 出和简略的诊断信息。提供有玻璃显示屏护盖。对于 4-20 毫安 HART 输出, LCD 显示屏提供 两行显示的功能。第一行显示实测值,第二行的六个字符显示工程单位。 LCD 显示屏还可显 示诊断信息。
使用罗斯蒙特 2088 表压和绝压变送器,您可以通过快速和易于安装的解决方案按时完成作业。 该变送器具有现场操作显示界面 (LOI),提供了易于使用的菜单和内置的组态按钮,无需工具即可现场调试设备。 该压力变送器还配有阀组和远程密封件。
规格
测量类型 表压、绝压
精度 最高为 0.065% 量程
稳定性 高达量程上限 (URL) 的 0.10%,可稳定使用 3 年
质保 长达 5 年有限质保
量程比 高达 50:1
通讯协议 4-20 mA HART®,1-5 V 低功耗 HART®
测量范围
表压测量高达 4000 psig (275.8 bar),绝压测量高达 4000 psia (275.8 bar)
功能
- 现场操作显示面板 (LOI) 具有直观的菜单和内置组态功能,易于使用
- 经工厂组装和泄漏测试的集成歧管和远程密封件解决方案可实现快速启动
- 适用协议包括 4-20 mA HART 及 1-5 Vdc HART 低功耗,可灵活应用
- 设计轻便紧凑,便于安装
传感器量程调校概述
传感器量程调校修正压力偏量和压力范围,使其与压力标准值相符。传感器量程上限调校修 正压力范围,而传感器量程下限调校 (零点调校)修正压力偏量。进行全面校准需要精确的 压力标准值。如果已排出工艺流体,可以进行零点调校。 零点调校是单点偏量调整。
它可用于补偿安装位置的影响,在把变送器安装到其最终安装位 置之后再进行这种调校最有效。由于这种修正不改变特征化曲线的斜率,因此它不能代替整 个传感器量程范围内的传感器量程调校。
在罗斯蒙特 2088A 型绝压变送器上不要进行零点调校。零点调校以零点为基础,而绝压变送 器以绝对零值为基准。为了修正安装位置对罗斯蒙特 2088A 绝压变送器的影响,应执行传感 器量程调校功能中的量程下限调校部分。量程下限调校功能提供与零点调校功能类似的偏量 修正能力,但是不需要基于零点的输入。
传感器量程上限和下限调校是两点传感器校准过程,在此过程中施加两个端点的压力,所有 输出在这两点之间线性化,并且需要精确的压力源。必须首先调整调校下限值,以确定正确 的偏量。调校上限值调整会根据调校下限值修正特征化曲线的斜率。调校值有助于优化特定 测定范围内的性能。
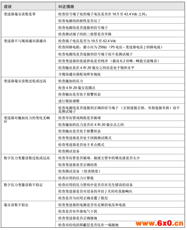
针对 4-20 mA 输出的罗斯蒙特 2088 型故障排查表

状态:维护 - 即将需要维

状态:通报

尺寸图


具体内容详见:罗斯蒙特ROSEMOUNT 2088 表压和绝压变送器






QQ交流群

